1.2022年全国在册通用机场数量达399个,与去年同期相比增幅较大。
2.颁证通用机场多为A1级。
3.多省市通用机场备案热情高。

2022年全国在册通用机场概况

2022年全国在册通用机场数量达399个,相比2021年新增29个,增幅较大,其中颁证机场较上年度新增6个,增幅6.9%,总数达93个;备案机场较上年度新增23个,增幅8.1%,总数达306个。

图1:2020-2022年通用机场数量图

图2:2020-2022年通用机场季度及年度数量趋势图
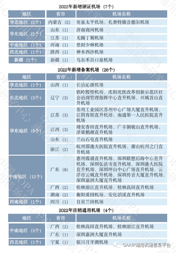
表1:2022年全国通用机场新增及注销情况统计表

2022年全国通用机场地区分布概况

东北地区通用机场数量达108,占比27.07%;华东地区在2022年新增11个通用机场,增速明显,以总数89位居地区排名第二,与去年相比缩短了与东北地区的数量差距;中南地区年度新增10个通用机场,至此通用机场数量达到77个;其他地区通用机场数量变化不大。
2022年4月,随着新疆乌尔禾百口泉机场获颁通用机场使用许可证,新疆拥有首个A1级通用机场,同时打破了新疆0个A类通用机场的局面。按照《通用机场分类管理办法》规定,A1级通用机场是指含有使用乘客座位数在10座以上的航空器开展商业载客飞行活动的A类通用机场。
表2:2022年全国在册通用机场地区统计表


从各省市通用机场数量来看,2022年广东省新增7个,江苏省新增4个,辽宁和江西省分别新增3个,江西省的通用机场数量首次进入两位数。黑龙江、广东、江苏、内蒙古和浙江通用机场数量之和占全国通用机场总数的一半。黑龙江、河北、北京、上海、云南等多个省市的通用机场数量无变化。


图4:2022年全国在册通用机场省市分布情况统计图

通用机场类型统计
从机场类型统计数据来看,2022年新增在册通用机场分类结构较稳定,以跑道型机场、表面直升机场为主。截至2022年底,全国在册通用机场中跑道型机场186个,占比46.62%,表面直升机场128个,占比32.08%,全年新增表面直升机场11个,跑道型机场、高架直升机场各8个,以及跑道型机场(兼表面直升机场)2个。2022年高架直升机场增长率高达23.53%,总数达42个,广东省是目前拥有高架直升机场最多的省/市,总数达16个,多数由深圳市东部通用航空有限公司运营。


图5:2022年全国在册通用机场分类统计图

按照《通用机场分类管理办法》,截至2022年底A类通用机场数量达146个,占比36.59%,其中A1级通用机场达95个,占所有A类机场的65.07%,A2、A3级通用机场分别为36个和15个,占比为24.66%和10.27%;B类通用机场数量达253个,整体占比63.41%。与去年同期相比,A3级通用机场呈现负增长,数量上减少2个;A1、A2级通用机场数量分别新增6个和4个,增幅不大;B类通用机场是新增热点,新增21个,得益于B类通用机场与仅供直升机运行的机场可通过通用机场信息管理系统(http://gaa.caac.gov.cn)线上备案方式纳入行业管理的便利性。


图7:2022年全国在册通用机场类别统计图

2022年9月,《通用机场场址行业审查办法》公开征求社会意见。该办法适用于新建、改扩建通用机场的场址行业审查,办法所称改扩建通用机场是指跑道、直升机最终进近和起飞区、水上起降区的新增。
2022年10月,民航局发布了《关于2023年民航中小机场补贴资金方案的公示》。以2021年下半年至2022年上半年民航机场生产统计数据为依据,补贴资金方案共涉及180座中小机场,涉及金额近18亿元。其中16个通用机场获补贴,金额达3528万元。补贴金额最高的是镶黄旗新宝拉格机场255万元,最低的是新沂棋盘机场、阳江合山机场、珠海莲洲通用机场,均为195万元。
表6:2023年中小机场补贴资金方案(通用机场)

文章来源于GAAIP通用机场信息平台,作者通用机场研究中心